
【导读】51岁云赛智联总经理翁峻青,因健康问题提前离任
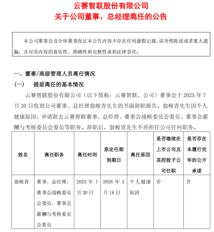
7月21日晚间,“老八股”之一的云赛智联发布公告称,公司董事会于7月20日收到公司董事、总经理翁峻青的书面辞职报告。翁峻青因个人健康原因,申请辞去云赛智联董事、总经理、董事会战略委员会委员、董事会薪酬与考核委员会委员等职务。辞职后,翁峻青不再担任公司任何职务。
记者梳理年报发现,翁峻青于2015年7月23日开始担任云赛智联总经理,至今已有十年。公告显示,该公司董事会对翁峻青任职期间的贡献“表示诚挚敬意和衷心感谢”,但未透露继任者相关信息及时间表。云赛智联表示,公司将按照法定程序,尽快完成后续选聘等工作。

]article_adlist-->
AI识股
资料显示,翁峻青出生于1974年6月,现年51岁,离任前担任云赛智联党委书记、总经理;历任上海广电信息产业股份有限公司副总工程师、技术中心主任,上海广电信息产业股份有限公司EMCS事业部销售总监,上海仪电(集团)有限公司智能安防事业部总经理,云赛信息(集团)有限公司党委书记兼常务副总经理。翁峻青长期专注于智慧城市上下游产业链及创新商业模式的研究与实践。
云赛智联是上海仪电(集团)有限公司旗下的上市公司,是一家以云计算与大数据、行业解决方案及智能化产品为核心业务的专业化信息技术服务企业。公司成立于1986年12月。1987年1月,公司作为首家试行股份制的国有企业向社会发行股票,是国内最早上市的“老八股”之一(A股代码:600602)。
根据公告,翁峻青的任期本应至2026年5月18日,此次离职属于提前离任。根据有关规定,翁峻青的辞职不会导致公司董事会成员低于法定最低人数,其辞职不会影响公司董事会的正常运作,也不会影响公司经营管理工作的正常进行,翁峻青的辞职报告自送达董事会之日起生效。截至本公告披露日,翁峻青未持有公司股份。
近年来,云赛智联业绩表现平稳。2024年,云赛智联实现营收56.23亿元,同比增长6.82%;归母净利润为2.02亿元,同比增长4.92%。2025年第一季度,公司实现营收14.10亿元,同比减少2.07%;归母净利润为0.42亿元,同比减少29.03%。东吴证券的研报表示,其业绩符合市场预期。
截至7月21日,云赛智联股价收于22.28元/股,当日跌3.72%,对应的总市值为304.7亿元。
海量资讯、精准解读,尽在新浪财经APP
公牛配资提示:文章来自网络,不代表本站观点。